Novel Discovery Reveals How Brain Protein OTULIN Controls Tau Expression and Could Transform Alzheimer's Treatment
Groundbreaking research identifies unexpected role for deubiquitinase enzyme in regulating toxic tau protein accumulation
ALBUQUERQUE, NM, UNITED STATES, November 25, 2025 /EINPresswire.com/ -- Scientists have uncovered a surprising mechanism by which a brain enzyme called OTULIN controls the expression of tau, the protein that forms toxic tangles in Alzheimer's disease. The findings, published today in Genomic Psychiatry, reveal that OTULIN functions not only as expected in protein degradation pathways but also plays a previously unknown role as a master regulator of gene expression and RNA metabolism.
The research team, led by Dr. Kiran Bhaskar at the University of New Mexico Health Sciences Center and Dr. Francesca-Fang Liao at the University of Tennessee Health Science Center, made the discovery while investigating how neurons clear abnormal tau aggregates. Their unexpected findings could open new therapeutic avenues for Alzheimer's disease and related dementias affecting millions worldwide.
"We set out to test whether stabilizing a specific type of ubiquitin chain would help clear toxic tau from neurons," explained Dr. Bhaskar. "Instead, we discovered something completely unexpected: OTULIN acts as a master switch controlling whether tau is even produced in the first place."
The Revolutionary Discovery: The research team initially hypothesized that inhibiting OTULIN's enzyme activity would enhance tau clearance through cellular garbage disposal systems. However, when they completely knocked out the OTULIN gene in neurons, tau disappeared entirely, not because it was being degraded faster, but because it wasn't being made at all.
"This was a paradigm shift in our thinking," said Dr. Liao. "We found that OTULIN deficiency causes tau mRNA to vanish, along with massive changes in how the cell processes RNA and controls gene expression."
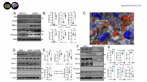
The study used neurons derived from a patient with late-onset sporadic Alzheimer's disease, which showed elevated levels of both OTULIN protein and phosphorylated tau compared to healthy control neurons. This correlation suggested OTULIN might be contributing to disease progression.
Key Findings – The research revealed several crucial insights:
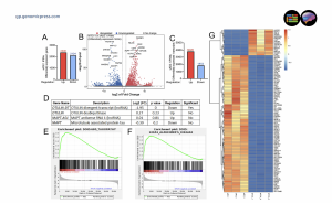
First, when OTULIN was completely removed from neuroblastoma cells, comprehensive RNA sequencing showed dramatic changes in gene expression, 13,341 genes were downregulated and 774 were upregulated, with even more dramatic effects on RNA transcripts (43,003 downregulated, 1,113 upregulated). Comparing Alzheimer's patient neurons to healthy controls revealed over 4,500 genes and 5,600 transcripts were differentially expressed.
Second, pharmacological inhibition of OTULIN's enzymatic activity with a novel small molecule inhibitor (UC495) reduced phosphorylated tau levels in Alzheimer's disease neurons, suggesting potential therapeutic benefit without complete gene elimination.
Third, the absence of OTULIN upregulated numerous genes associated with RNA degradation and stability regulation, including components of the CCR4-NOT complex and various RNA-binding proteins implicated in neurodegenerative diseases.
Fourth, bulk RNA sequencing of Alzheimer's neurons revealed significant downregulation of OTULIN long noncoding RNA alongside decreased expression of melanoma antigen gene (MAGE) family members, which activate ubiquitin ligases involved in protein quality control.
Clinical Implications: These findings have profound implications for treating tauopathies, a group of more than 20 neurodegenerative diseases characterized by toxic tau accumulation.
"OTULIN could serve as a novel drug target, but our findings suggest we need to modulate its activity carefully rather than eliminate it completely," Dr. Bhaskar noted. "Complete loss causes widespread changes in cellular RNA metabolism that could have unintended consequences."
The research demonstrated that partial inhibition with UC495 reduced pathological tau forms without eliminating total tau or causing apparent toxicity to neurons. This suggests a therapeutic window exists where OTULIN activity could be tuned to beneficial levels.
The team also discovered that OTULIN deficiency prevents the development of autoinflammation in neurons by downregulating inflammatory pathway components, providing additional insight into how cells balance protein quality control with inflammatory responses.
Broader Impact on RNA Biology: Beyond Alzheimer's disease, the findings illuminate fundamental mechanisms of RNA metabolism regulation in neurons. The researchers identified upregulation of transcriptional repressors like YY1 and SP3 in OTULIN-deficient cells, along with changes in RNA-binding ubiquitin ligases RC3H2 and MEX3C that control mRNA stability.
"We're essentially looking at a previously unknown checkpoint in gene expression," explained Dr. Liao. "OTULIN appears to influence which genes get expressed and how long their RNA messages survive in cells."
The study also revealed connections between OTULIN and multiple neurodegenerative disease-associated RNA-binding proteins, including TDP-43, FMR1, ATXN2, and MSI1, suggesting broader implications for understanding various brain disorders.
Research Methodology: The team used cutting-edge techniques including CRISPR-Cas9 gene editing, induced pluripotent stem cell-derived neurons from Alzheimer's patients and healthy controls, comprehensive bulk RNA sequencing, and computational drug design to identify the OTULIN inhibitor UC495. They validated their findings across multiple cell types, including patient-derived neurons and human neuroblastoma cells, ensuring reproducibility and relevance to human disease.
Next Steps: The researchers are now working to understand precisely how OTULIN influences gene expression and RNA metabolism at the molecular level. They're also testing whether carefully calibrated OTULIN inhibition can reduce tau pathology in animal models of Alzheimer's disease.
"This discovery opens up an entirely new research direction," said Dr. Bhaskar. "We need to determine whether targeting OTULIN therapeutically can safely reduce tau accumulation without disrupting essential cellular functions."
The team is also investigating why OTULIN long noncoding RNA is reduced in Alzheimer's neurons and whether restoring its levels could normalize OTULIN protein expression and tau pathology.
About the Research: This study was funded by the National Institutes of Health and involved collaboration between the University of New Mexico Health Sciences Center, the University of Tennessee Health Science Center, and other institutions. The comprehensive RNA sequencing data have been deposited in publicly accessible databases to enable further research by scientists worldwide.
The findings represent years of meticulous work combining molecular biology, cell biology, genomics, and computational approaches to unravel the complex relationship between protein quality control systems and neurodegenerative disease.
About Alzheimer's Disease and Tauopathies: Alzheimer's disease affects more than 6 million Americans and is characterized by two pathological hallmarks: amyloid plaques and tau tangles. Tau pathology correlates more closely with cognitive decline than amyloid accumulation, making it a critical therapeutic target.
Tauopathies encompass more than 20 brain diseases where tau forms toxic aggregates, including frontotemporal dementia, progressive supranuclear palsy, and chronic traumatic encephalopathy. Current treatments provide only modest symptomatic relief without addressing underlying disease mechanisms.
The discovery that OTULIN regulates tau at the gene expression level, rather than simply controlling its degradation, represents a fundamental advance in understanding how tau pathology develops and suggests novel intervention strategies.
Article citation: The peer-reviewed Research Article titled “The deubiquitinase OTULIN regulates tau expression and RNA metabolism in neurons,” by Tangavelou K, Bondu V, Li M, Li W, Liao FF, Bhaskar K. The is freely available via Open Access starting on 25 November 2025 in Genomic Psychiatry at the following hyperlink: https://doi.org/10.61373/gp025a.0116
About Genomic Psychiatry: Genomic Psychiatry: Advancing Science from Genes to Society (ISSN: 2997-2388, online and 2997-254X, print) represents a paradigm shift in genetics journals by interweaving advances in genomics and genetics with progress in all other areas of contemporary psychiatry. Genomic Psychiatry publishes high-quality medical research articles from any area within the continuum that extends from genes and molecules to neuroscience, clinical psychiatry, and public health.
Visit the Genomic Press Virtual Library: https://issues.genomicpress.com/bookcase/gtvov/
Our full website is at: https://genomicpress.com/
Our media subdomain is at: https://media.genomicpress.com/
For technical information on the work please contact Dr. Francesca-Fang Liao, Department of Pharmacology, Addiction Science, and Toxicology, College of Medicine, University of Tennessee Health Science Center, Memphis, TN 38163, USA, e-mail: fliao@uthsc.edu or Dr. Kiran Bhaskar, Department of Molecular Genetics and Microbiology and Department of Neurology, University of New Mexico Health Sciences Center, Albuquerque, NM 87131, USA, e-mail: kbhaskar@salud.unm.edu.
Ma-Li Wong
Genomic Press
mali.wong@genomicpress.com
Distribution channels: Culture, Society & Lifestyle, Healthcare & Pharmaceuticals Industry, Science, Sports, Fitness & Recreation, Technology
Legal Disclaimer:
EIN Presswire provides this news content "as is" without warranty of any kind. We do not accept any responsibility or liability for the accuracy, content, images, videos, licenses, completeness, legality, or reliability of the information contained in this article. If you have any complaints or copyright issues related to this article, kindly contact the author above.
Submit your press release




